时间:2026-01-29
各位亲爱的觉醒者:
《倚天:觉醒》先锋测试将今日(1月29日)11:00正式开启,期待各位觉醒者的参与,邀您即刻启程,共赴觉醒之约!我们为此准备了如下活动:
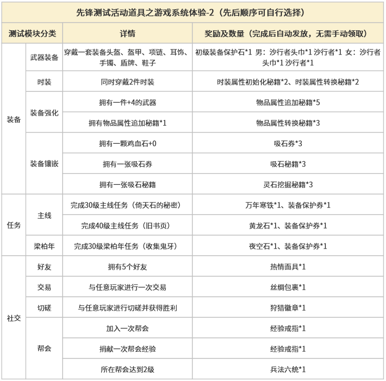
所有角色创建成功后,将获得道具【红贝壳宝箱】,自动放置于物品栏。红贝壳宝箱包含【先锋测试活动】道具以及其它道具(见下表)。

为了更好的体验游戏内容,各位觉醒者可根据【先锋测试活动】道具指引,进行游戏系统体验。完成下方表格中对应模块并提交后,奖励自动发放至物品栏。




1、每日福利
等级≥30级,可在NPC庆典商人(虎啸城:615,618),(龙云城:598,665)、(凤栖城:318,629)处领取每日福利:【物品属性追加秘籍*2】、【物品属性转换秘籍*2】。
2、额外福利(限领一次)
等级≥30级,可在NPC庆典商人(虎啸城:615,618),(龙云城:598,665)、(凤栖城:318,629)处领取【会员7天】*1,每账号活动期间限领一次,以Buff形式直接发放至账号。
3、帮会天旨
等级≥20级,可在NPC庆典商人(虎啸城:615,618),(龙云城:598,665)、(凤栖城:318,629)处有概率抽取道具【帮会天旨】,用于帮会创建。(每账号活动期间仅可抽取一次)

测试活动期间,所有觉醒者提交的【有效游戏Bug】(不包含他人已提交处理解决的Bug),官方认定并进行统计,游戏公测后发放正式服游戏礼包。如同一Bug多人反馈,则以最早反馈该Bug的觉醒者为主。所有Bug仅通过下方反馈链接记录有效。
Bug反馈(点击进入,测试活动结束后,该链接即将失效)
《倚天2》是韩国 Webzen 公司开发的 3DMMORPG 网游,凭借独特的格斗系统和丰富的游戏内容,在全球市场获得了众多玩家的喜爱,成为当时领先的网游作品之一。西安游狗网络由Webzen授权重启经典IP,隆重推出《倚天2:觉醒》。阔别十载终相逢,官方正版再启程!

《倚天2:觉醒》运营团队
2026年1月29日